Skip to main content
×
Research Support Hub
Current funding opportunities
Find a research support service
eResearch
eRA Login
Research Announcements
Announcements archive
Proposals
Overview
Roles and responsibilities
Forms & policies
Step-by-step
Funding & Contracts
Current funding opportunities
National funding
Research Publication Grants
Internal funding
Nominations and Awards
UCT Vision 2030 Grand Challenges Programmes and Pilot Projects
Alan Pifer Research Award for Socially Responsive Research
College of Fellows' Young Researcher Award
Harry Oppenheimer Fellowship Award
NRF Awards
NSTF Awards in partnership with South32
UCT Book Award and Meritorious Book Prizes
L’Oréal-UNESCO for Women in Science International Awards
South African Women in Science Awards (WISA)
UCT Creative Works Award
South Africa Association for the Advancement of Science (S2A3) Awards
Research fellowships
Research contracts
Postgraduate funding
Postdoctoral fellows funding noticeboard
Pivot-RP
Researcher development
Emerging Researcher Programme (ERP)
Research Development Academy (RDA)
Targeted support for academics without doctorates
UCT Knowledge Co-Op
Postgraduate studies
Postdoctoral Research Fellows Hub
New & existing PDRFs
PDRF-related policies
Policies & conditions for postdoctoral research fellows
Research integrity
Overview
Office of Research Integrity
Policies
Ethics
Inter-Faculty Human Research Ethics Committee (IFHREC)
Accessing UCT staff or students as a research population
Addressing allegations of Research Misconduct
Faculty Research Integrity Advisors (F-RIAs)
Internal Training and Education
External Training and Education
Institutional Biosafety Committee (IBC)
Biosafety and Biosecurity
POPIA in Research
Conflicts of interest
Resources
eResearch Centre
Research data storage
eResearch resources
Outputs
Researcher identifiers
Open scholarship at UCT
ORCID
ZivaHub
OpenUCT
Publication count
Publication count criteria/submission
Accredited journals criteria for submission
Books and book chapters criteria for submission
Conference proceedings criteria for submission
FAQs
Deadlines
Contacts
Statistics
Resources
Artistic works
Book-related outputs
Conference-related outputs
Creative Outputs and Innovations
Data outputs
Journal-related outputs
Other research outputs
Teaching and learning outputs
Theses outputs
Research assessment
Research Governance & Evaluation
Honorary Research Associates/Affiliates
NRF Ratings
Application process
UCT seed awards
Rating categories
Resources
Research groupings accreditation
Application check-list for accreditation proposals
Research grouping reviews
UCT research committees
University Research Committee (URC)
Committee on Research Reviews (CRR)
University Equipment Committee (UEC)
Advanced Computing Committee (ACC)
Research Data Management Governance Committee (RDMGC)
Centres of Excellence
eRA system
eRA overview
eRA login
Log a call for eRA support
Research portal and general
eRA pre-awards application process
Internal approvals
Proposal approval form process
Poliomyelitis Research Foundation approval form
South African Medical Research Council self-initiated research grants approval form
Contract approval form process
Internal approvals FAQs
Internal approvals: How-to guide
Definitions of roles on eRA pre-awards
Definitions of salary sources for the Person Effort tab
Final faculty approvers
Conference travel grant application process
URC APC and Page cost
eRA post-awards
Post-awards workflow (initiate fund opening)
Post-awards workflow (signed contact, existing fund)
Post-awards FAQs
eRA Ethics Management
Definition of roles on Ethics Management
Pre-screening questionnaire
Full Ethics application
Additional Forms
Reporting
FAQs
Publications
Researcher profiles
eRA support
Frequently Asked Questions
General: access and login
Researcher Profiles
Publication Count
eRA rollout updates
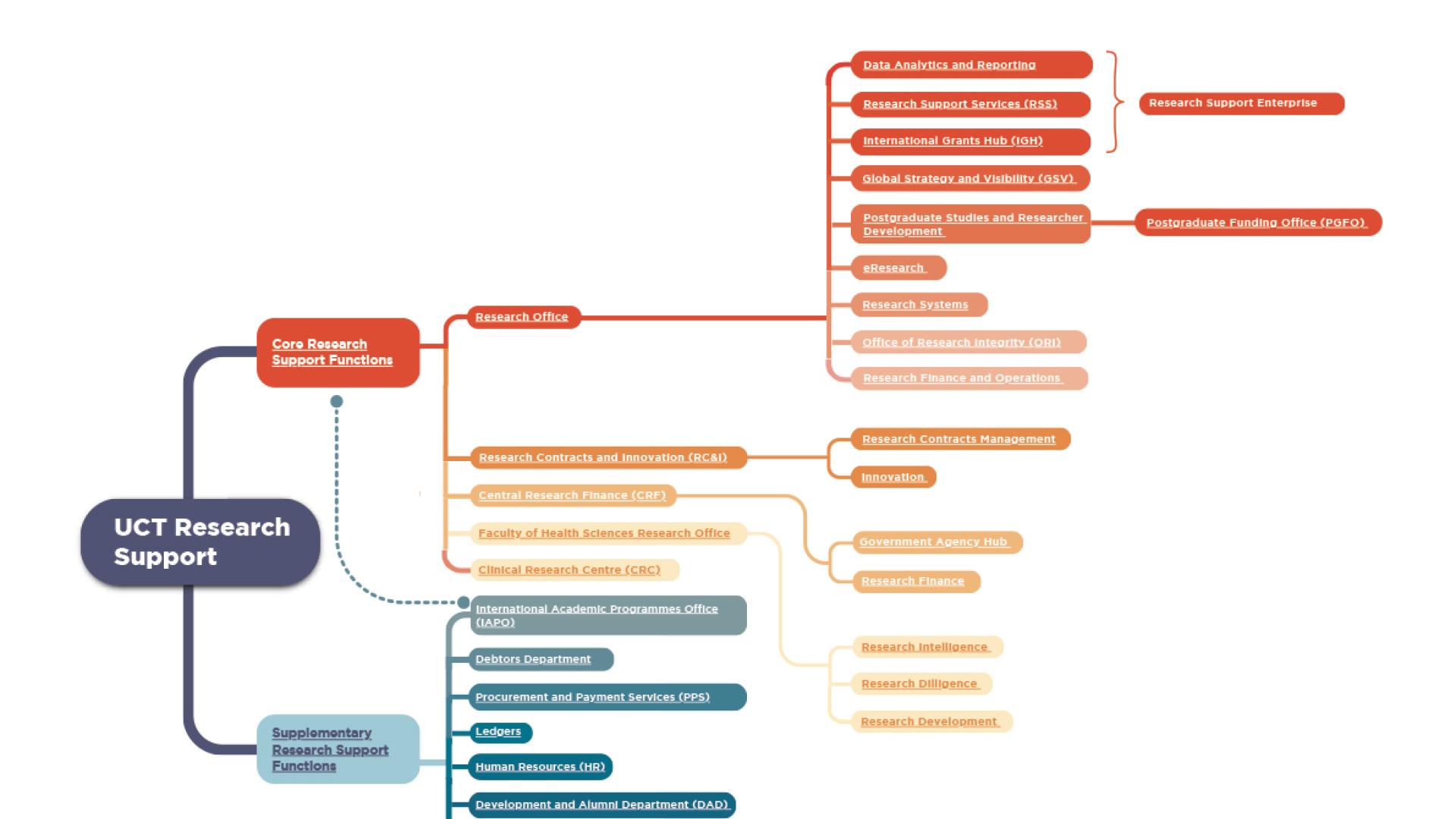
Find research support
Meet the team
Breadcrumb
Home
Research Project Navigator
Warning message
This content is restricted for certain members only.
Log in
to verify that you have access to this page.
This content is for group members only.
Log in